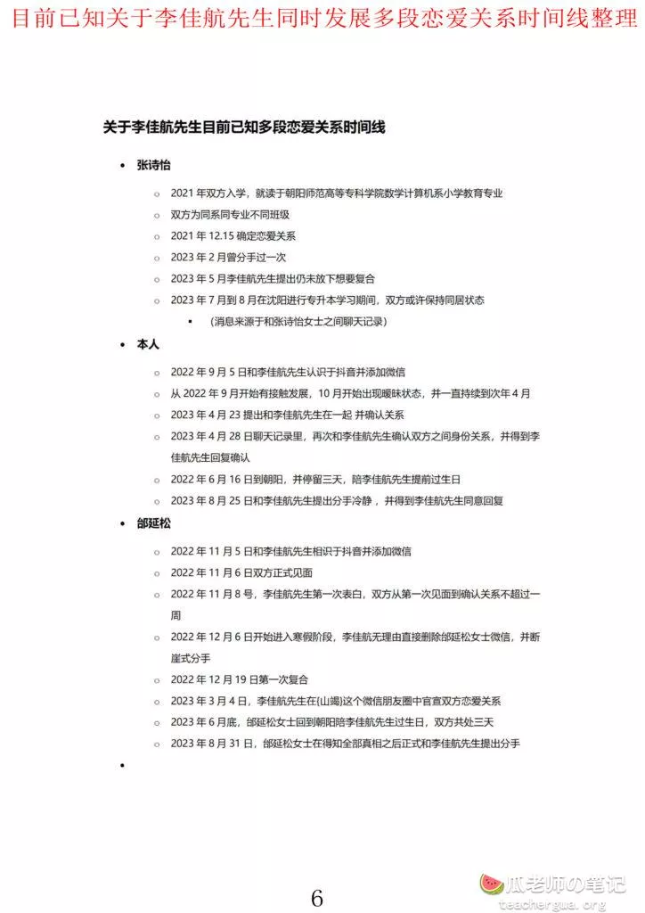
18页PPT曝光朝阳师范高等专科学院劈腿王数学计算机系小学教育一班李佳航先生

🔥本站特色板块 「海角社區」 推荐体验! 本站內容由用戶投稿提供,如有不適或權益問題,請聯絡:9767622@gmail.com
All content is user-submitted. If you find anything inappropriate or infringing, please contact: 9767622@gmail.com

这位李佳航先生,是相当厉害

教材多条船,在鱼池里划了这么久几乎没有翻车

看来是渣男的人设做的相当到位,以一副深情暖男的面孔

骗到了不少同校的学妹学姐,真的太厉害了



You might like

海角社区 本網站僅提供予海外之華人成人使用,請依當地法律法規瀏覽。 本站由 GLS Studio Collective(新加坡) 團隊維護營運。 This website is intended for overseas Chinese adults only. Please comply with local laws and browse responsibly. Operated and maintained by the GLS Studio Collective, based in Singapore.如有隱私或版權問題請透過 聯絡我們 / Contact Us|支持團隊:XLOG